
The Emerging DevOps Role in Broadcast Engineering
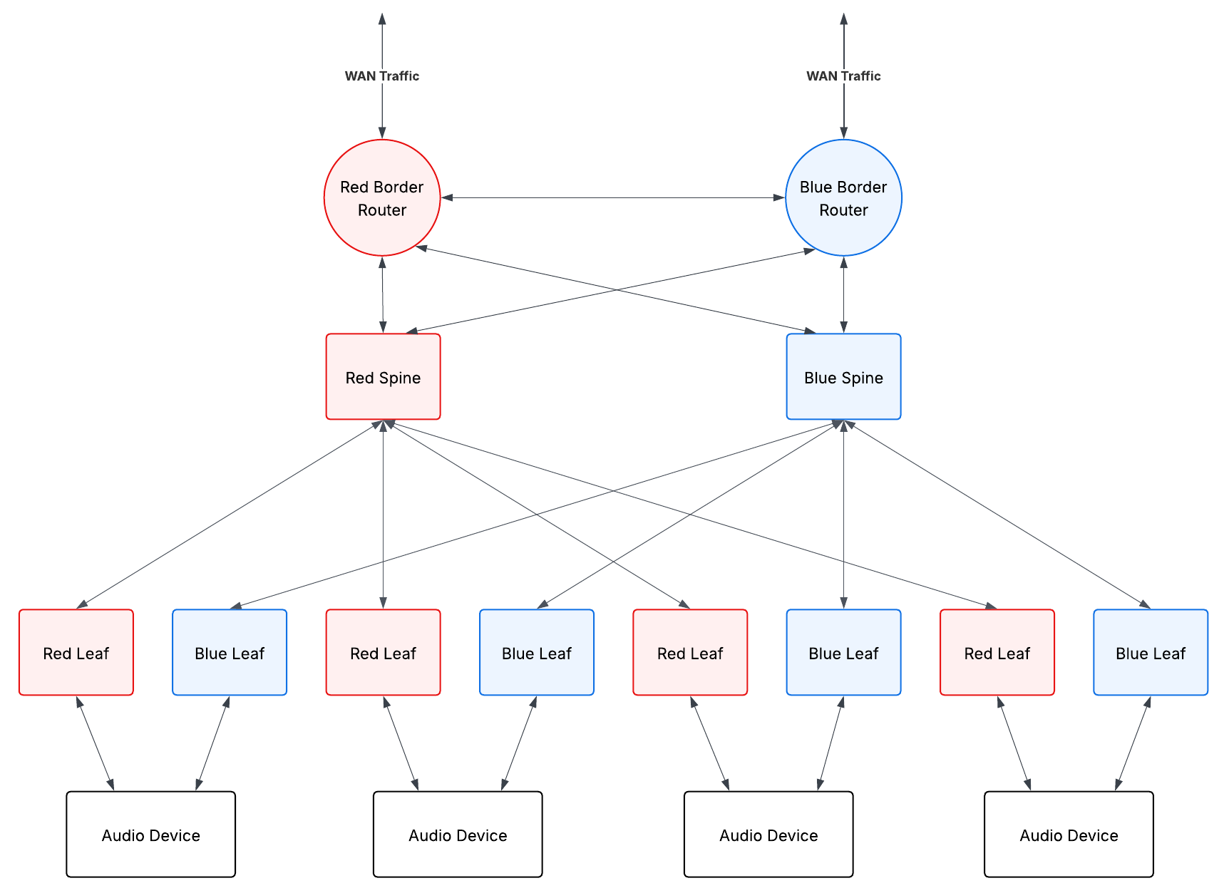
Broadcast engineering has always had an operations dimension. Keeping a transmission chain on air, maintaining a routing system, managing the configuration of hundreds of devices across a live facility - these are operational problems that require discipline, process, and good documentation. What has changed is the nature of the infrastructure being operated. SDI routers had firmware. IP routing systems have software, APIs, configuration files, container images, and dependencies. An NMOS registry is a running process. A stream monitor is a web application. A routing automation system is a codebase. The tools that the software industry developed for managing this kind of complexity are called DevOps, and they are becoming relevant to broadcast engineering whether the industry is ready for them or not. ...







