Skip to content

tinystruct/tinystruct.github.io

Folders and files

NameName
Last commit message
Last commit date

Latest commit

 

History

108 Commits
 
 
 
 
 
 
 
 
 
 
 
 
 
 
 
 
 
 

Repository files navigation

tinystruct framework Documentation

English | 中文

Welcome to the tinystruct framework documentation. This documentation provides comprehensive guidance for using and developing with the tinystruct framework.

欢迎查阅 tinystruct 框架文档。本文档为使用和开发 tinystruct 框架提供全面的指导。

What's New in v1.7.18

  • Enhanced AI Integration: Built-in support for AI integration and plugin-based architecture
  • MCP Server Support: Integration with Model Context Protocol (MCP) for advanced AI capabilities
  • Improved Performance: Handling over 86,000 requests per second with ultra-low latency (~17ms)
  • HTTP Method-Specific Actions: Support for HTTP method-specific routing (GET, POST, PUT, DELETE, etc.)
  • Modern Architecture: No main() method required - start applications directly with CLI commands
  • Modular Design: Plugin-based architecture for extensibility
  • Multiple Server Options: Support for Netty, Tomcat, and Undertow
  • SSE Support: Built-in Server-Sent Events support for real-time applications

Choose Your Language / 选择语言

Quick Start

Using the tinystruct Archetype

The fastest way to get started is using the tinystruct archetype:

# Follow the archetype to create a project quickly
https://github.com/tinystruct/tinystruct-archetype

Manual Installation

Add the dependency to your pom.xml:

<dependency>
    <groupId>org.tinystruct</groupId>
    <artifactId>tinystruct</artifactId>
    <version>1.7.18</version>
    <classifier>jar-with-dependencies</classifier>
</dependency>

Basic Example

package tinystruct.examples;

import org.tinystruct.AbstractApplication;
import org.tinystruct.ApplicationException;
import org.tinystruct.system.annotation.Action;
import org.tinystruct.system.annotation.Action.Mode;

public class Example extends AbstractApplication {

    @Override
    public void init() {
        // Initialization code
    }

    @Override
    public String version() {
        return "1.0";
    }

    @Action("praise")
    public String praise() {
        return "Praise the Lord!";
    }

    @Action("say")
    public String say(String words) {
        return words;
    }

    // HTTP method-specific actions
    @Action(value = "hello", mode = Mode.HTTP_GET)
    public String helloGet() {
        return "GET";
    }

    @Action(value = "hello", mode = Mode.HTTP_POST)
    public String helloPost() {
        return "POST";
    }
}

Why Choose tinystruct?

Modern Design Philosophy

  1. No main() method required - Applications start directly with CLI commands
  2. Unified CLI and Web - Write once, run anywhere (CLI or Web)
  3. Built-in lightweight HTTP servers - Netty, Tomcat, or Undertow
  4. Minimal configuration - No excessive XML or YAML
  5. Performance-first architecture - Zero overhead, no reflection-based scanning
  6. AI-ready - Designed for AI integration with MCP support

Performance Benchmarks

Running 30s test @ http://127.0.0.1:8080/?q=say/Praise the Lord!
12 threads and 400 connections

Requests/sec:  86753.98
Transfer/sec:  17.46MB
Latency:       17.44ms (avg)

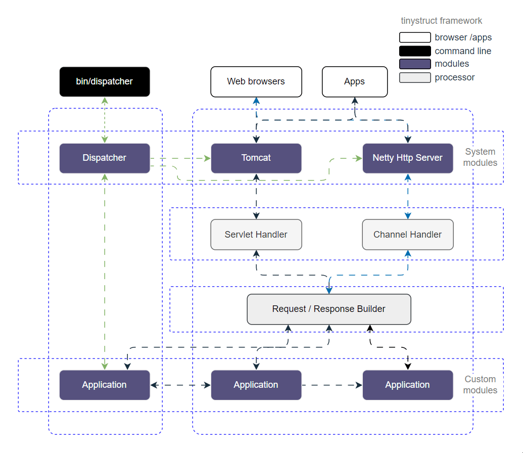
Architecture

tinystruct follows a modular, action-oriented architecture that enables:

  • Code reuse between CLI and web applications
  • Unified interface through @Action annotation
  • Plugin-based extensibility
  • Low-latency direct method invocation
  • Flexible deployment options (monolithic, microservices, or hybrid)

Architecture

Contributing / 贡献

If you'd like to contribute to this documentation, please: 如果您想为此文档做出贡献,请:

  1. Fork the repository / 复刻仓库
  2. Create a new branch for your changes / 创建新的分支
  3. Submit a pull request with your improvements / 提交拉取请求

License / 许可证

This documentation is licensed under the same terms as the tinystruct framework (Apache License 2.0). 本文档采用与 tinystruct 框架相同的许可条款。

About

The documentation for tinystruct framework.

Resources

Stars

Watchers

Forks

Releases

No releases published

Packages

 
 
 

Contributors