Bug flow is a community resource for developing and sharing entomological collection digitization workflows and modules. Plans are to capture the methods and practices used to do this work and incorporate new versioning and metadata practices for workflows developed using these modules. If time allows, include some exemplar digitization workflows that were built from these new modules and incorporating the new metadata information and publishing them in several formats (PDF, DOCX, TXT). To support wider adoption and ease-of-use, the group will endeavor to produce versions in multiple languages.
See the About BugFlow page to learn about our history and project members.
We work together, develop ideas, and stay in touch on the BugFlow Slack, we would love to have you join us.
We are always looking to grow our team of contributors and value community feedback. Join slack or send an email to any members of BugFlow to get connected. Please leave feedback requests and discussion in our Project Issues tracker.
Have an existing workflow from your institution to deposit? Submit a link to a workflow or create a new workflow from scratch in our Workflow Creator
The primary output of BigFlow is a set of modules that outline the tasks and resources needed to create digitization workflows for entomological collections. They are actively being developed within this repository, and are available here:
To see issues and tasks still pending, please see the github repository issues located here: BugFlow Issues
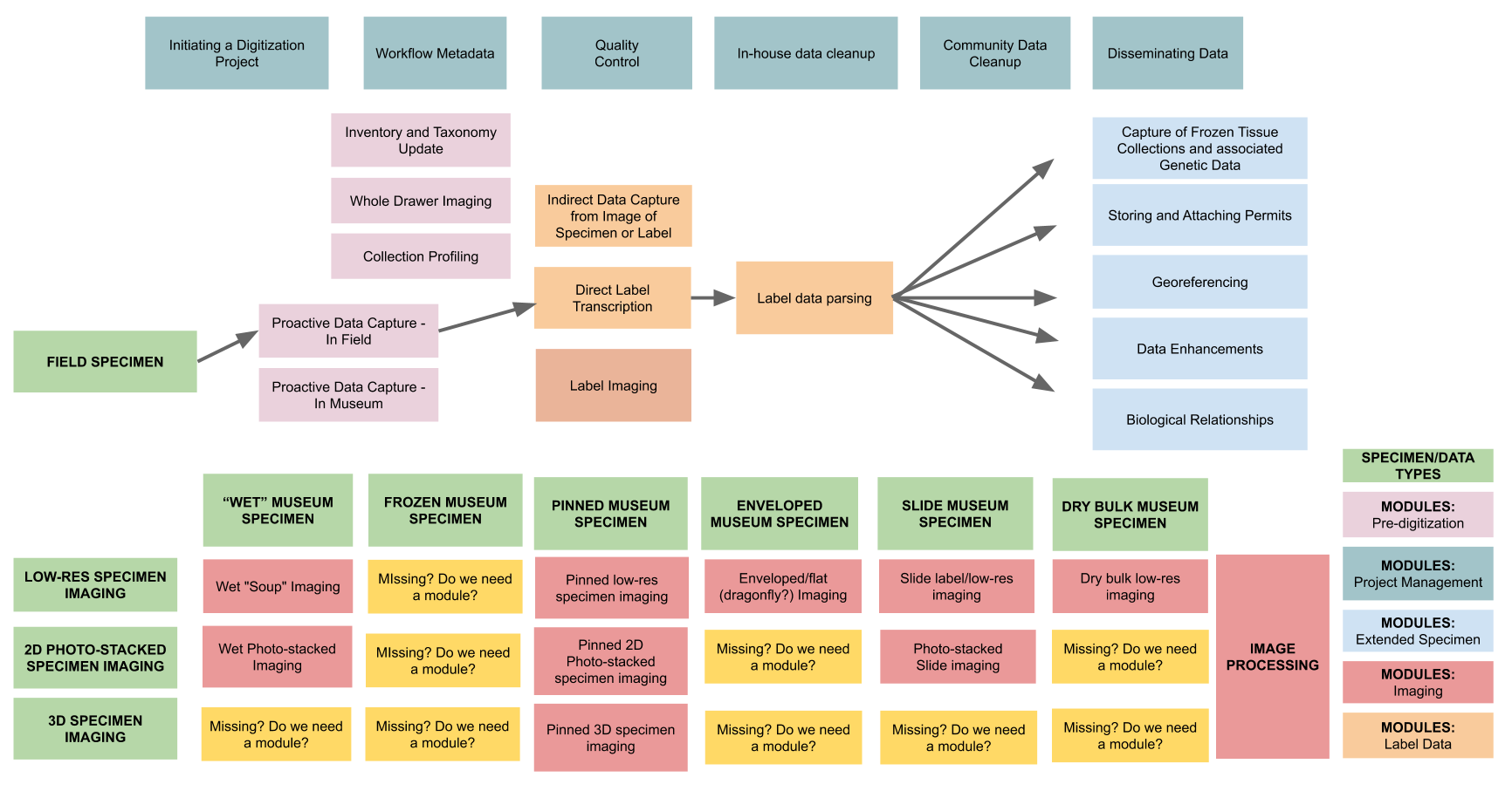
Modules are currently being updated. The following map shows how the modules relate to each other and might fit into a collection-specific set of workflows.
BugFlow is broken into 5 super-modules which are linked below. Each super-module is broken down into constituent submodules that focus on specific tasks related to digitizing particular types of objects contained in entomological collections.
Super-Module 1 - Pre-digitization Curation (Staging) | Super-Module 2 - Project Management | Super-Module 3 - Label Data | Super-Module 4 - Imaging | Super-Module 5 - Value-added
As the modules are developed, examples of workflows containing and incorporating these modules will be given here.
If you have a workflow to contribute or deposit into Bugflow, use the corresponding "Workflow Template" here
Several members of the BugFlow project have joined with other individuals from the entomological collections community to work on entomology-related Best Practices for the SPNHC wiki, see: SPNHC Best Practices. Contact anyone from BugFlow to get connected with that project.
A series of modules were developed through the coordination of iDigBio in 2013. Information about these modules, upon which BugFlow was based, can be found here.
Understanding why we digitize our collections objects drives the elements of a successful workflow. We digitize our collections for three broad reasons:
- our own internal uses of collections management,
- intra-community access to collections data without requiring an in-person visit
- mobilize and make available collections data to external research, policy, and education initiatives
