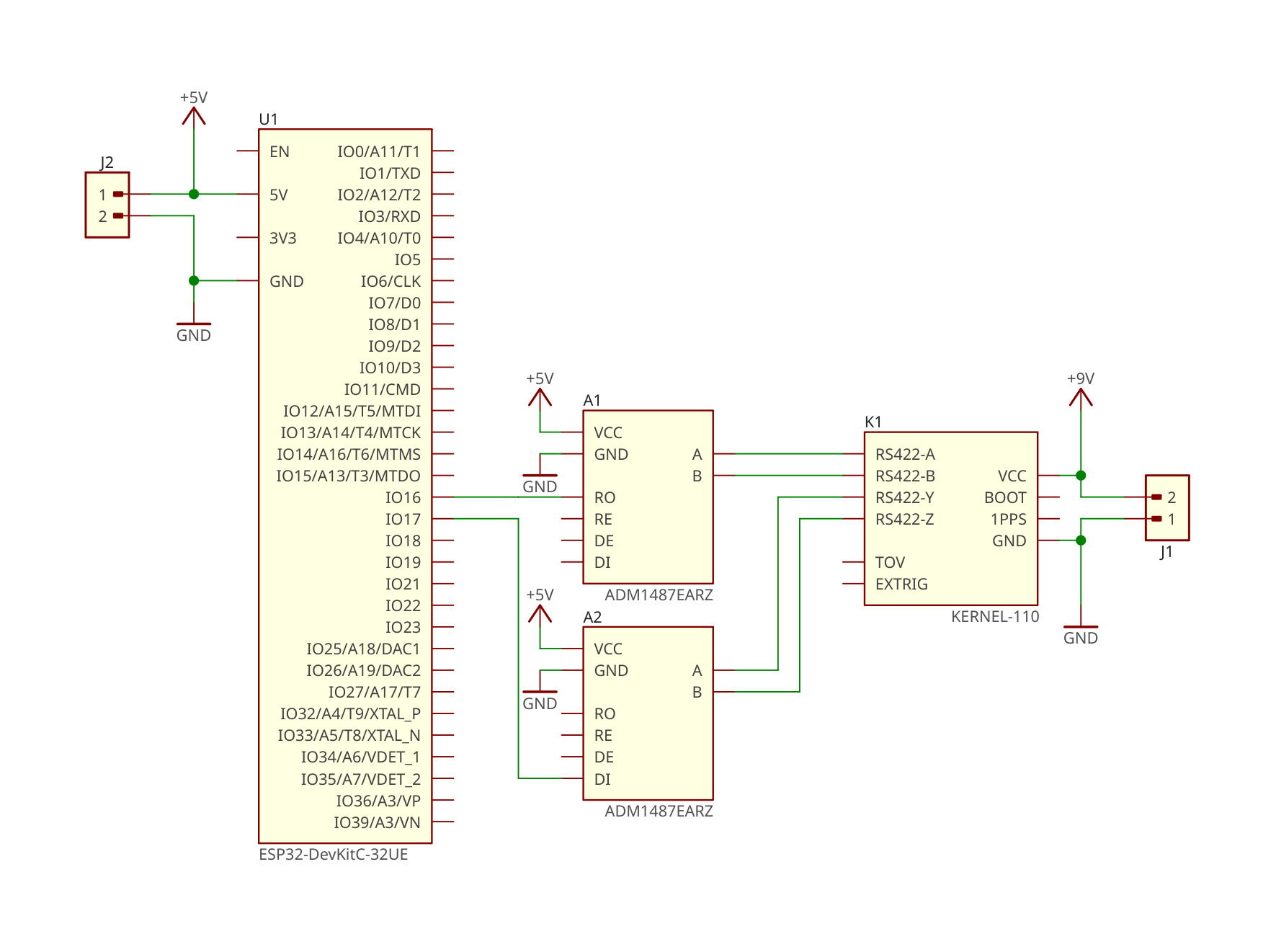
Library for using Inertial Labs® Kernel IMU by ESP32 via serial port
Tested on Kernel-100 and Kernel-110 connected via UART to ESP WROOM-32U
To output debug logs by ESP32, declare macro DEBUGLOG in platforio.ini and rebuild sketch
[env:esp32dev]
...
build_flags = -Wall -D DEBUGLOG
...
