Skip to content

Nurunnajwa12/python-tutorial

 
 

Repository files navigation

Stars Badge Forks Badge Pull Requests Badge Issues Badge GitHub contributors Visitors

Don't forget to hit the ⭐ if you like this repo.

About Us

The information on this Github is part of the materials for the subject High Performance Data Processing (SECP3133). This folder contains general big data information as well as big data case studies using Malaysian datasets. This case study was created by a Bachelor of Computer Science (Data Engineering), Universiti Teknologi Malaysia student.

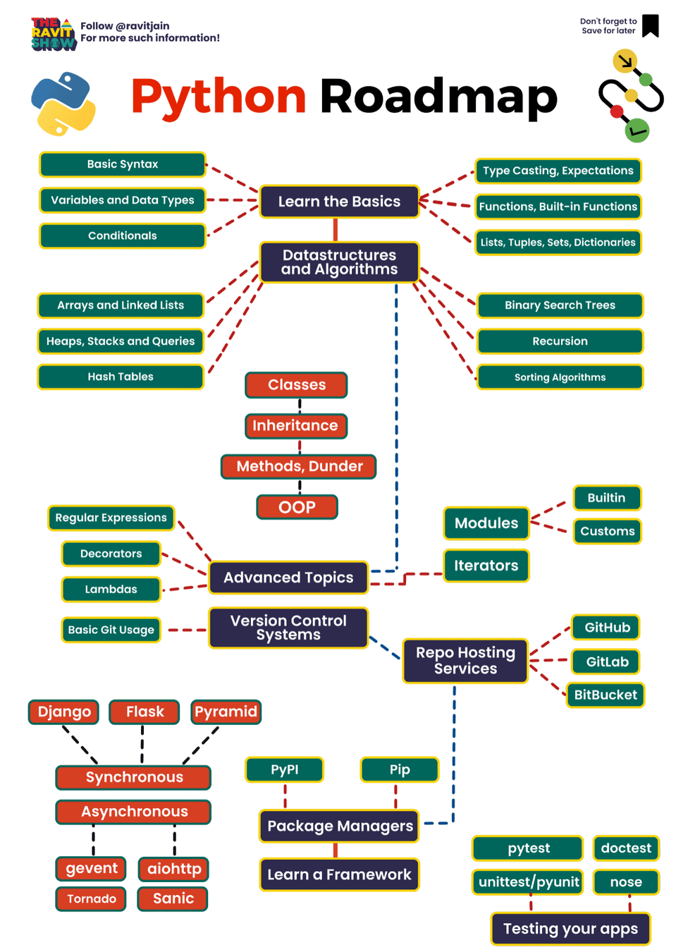
Python for beginners

Python is an ideal programming language for beginners due to its simplicity and readability. It offers a gentle learning curve, making it accessible for those new to coding. Python's versatile syntax allows for easy development of a wide range of applications, from web development to data analysis and automation. With a rich ecosystem of libraries and a supportive community, beginners can quickly find resources and assistance. Whether you're looking to kickstart your coding journey or expand your skill set, Python provides a solid foundation for learners of all levels.

Google Colab

Google Colab, short for Google Colaboratory, is a free cloud-based platform that provides a convenient environment for machine learning and data science enthusiasts. It offers a Jupyter Notebook-like interface, allowing users to run and write code in Python through their web browsers without the need for any setup. Colab comes equipped with access to powerful GPUs, making it ideal for resource-intensive tasks like deep learning and large-scale data analysis. With easy sharing options, collaborative features, and integration with Google Drive, it's a versatile tool for individuals and teams to experiment, prototype, and develop projects without the hassle of configuring local environments.

1. Notes

Information and resources about Google Colaboratory.

No. Content File
1. Welcome To Colaboratory
2. Google Colaboratory
3. Google Colab – A Step-by-step Guide
4. Google Colab: Everything you Need to Know
5. Google Colab Tutorial for Data Scientists

2. Tutorial

Tutorials and guides on working with Colab notebooks.

Working with notebooks in Colab

No. Content File
1. Guide to markdown
2. Importing libraries and installing dependencies
3. Saving and loading notebooks in GitHub
4. Interactive forms
5. Interactive widgets

Working with data

No. Content File
1. Loading data: Drive, Sheets and Google Cloud Storage
2. Intro to Pandas DataFrame
3. Data Preprocessing using pandas
4. Python for Data Analysis with Google Colab
5. Charts: visualising data

3. Lab

No. Content File
1. Python Tutorial With Google Colab
2. Mounting
3. ML in Cybersecurity: Tutorial I
4. Intro to Modeling

Python Practice Resources

1. Python history and current status

Exploring Python's Rich History

Python, a programming language with a legacy spanning nearly three decades, boasts a storied and influential past. To delve deeper into its historical significance, you can explore two valuable sources:

  • The History of Python Wikipedia page: This comprehensive resource provides an in-depth chronicle of Python's evolution, key milestones, and the minds behind its creation.

  • The official Python documentation's section on the history of the software offers an authoritative perspective on Python's journey, including its origins and the principles that have guided its development.

2. Online Python Interpreters and Codepads

When it comes to practicing Python, you have access to valuable online resources that allow for practical application and code execution. There are two common options available:

  • Online Python Interpreters: These tools provide an interactive coding experience. They enable you to write and execute Python code in real-time, offering a responsive environment for immediate feedback on your code's functionality.

  • Codepads: Similar to interpreters, codepads allow you to write and execute Python code. While they may be slightly less interactive compared to interpreters, they still offer the benefit of enabling code execution and result observation.

These resources serve as excellent platforms for hands-on Python practice, accommodating different learning preferences and needs. Whether you prefer the interactivity of an interpreter or the simplicity of a codepad, both options facilitate practical Python skill development. Below, you’ll find links to some of the most popular online interpreters and codepads.

Python: Others - Expanding Your Python Toolkit

In addition to its core documentation and resources, the world of Python offers a treasure trove of supplementary materials that can greatly enhance your Python experience:

  1. 📚 E-books: Explore a plethora of Python e-books, each catering to different skill levels and domains of interest. Whether you're a novice seeking introductory texts or an expert diving into specialized areas, Python e-books are valuable resources to deepen your knowledge.

  2. 📋 Cheatsheets: Python cheatsheets are concise reference guides that condense complex Python concepts, syntax, and libraries into easy-to-read formats. They serve as quick references for both beginners and experienced developers, helping streamline coding and problem-solving.

  3. 🌟 Amazing GitHub Repositories for Data Science: GitHub is a goldmine for data science enthusiasts. Numerous repositories contain valuable datasets, code samples, and machine learning models. These repositories facilitate hands-on learning, collaboration, and access to real-world data for research and projects.

  4. 📦 Datasets: Accessing high-quality datasets is crucial for data analysis and machine learning. Python offers numerous sources for datasets, covering diverse domains such as finance, healthcare, and natural language processing. These datasets provide the raw materials for developing and testing data-driven applications.

Exploring these Python resources will enable you to expand your skill set, deepen your understanding, and access valuable data for a wide range of applications. Whether you're pursuing knowledge, quick references, or real-world data for projects, Python's wealth of supplementary materials has you covered.

Contribution 🛠️

Please create an Issue for any improvements, suggestions or errors in the content.

You can also contact me using Linkedin for any other queries or feedback.

Visitors

About

No description, website, or topics provided.

Resources

Stars

Watchers

Forks

Releases

No releases published

Packages

 
 
 

Contributors

Languages

  • Jupyter Notebook 100.0%