Skip to content

huudangdev/developer-roadmap

 
 

Folders and files

NameName
Last commit message
Last commit date

Latest commit

 

History

188 Commits
 
 
 
 
 
 
 
 
 
 

Repository files navigation

Developer Roadmap

Developer Roadmap

Roadmap to becoming a Web Developer in 2019


Below you find a set of charts demonstrating the paths that you can take and the technologies that you would want to adopt in order to become a frontend, backend or a devops. I made these charts for an old professor of mine who wanted something to share with his college students to give them a perspective; sharing them here to help the community.

Check out my blog and say "hi" on Twitter.

Disclaimer

The purpose of these roadmaps is to give you an idea about the landscape and to guide you if you are confused about what to learn next and not to encourage you to pick what is hip and trendy. You should grow some understanding of why one tool would better suited for some cases than the other and remember hip and trendy never means best suited for the job

Introduction

Web Developer Roadmap Introduction

Frontend Roadmap

Frontend Roadmap

Back-end Roadmap

Back-end Roadmap

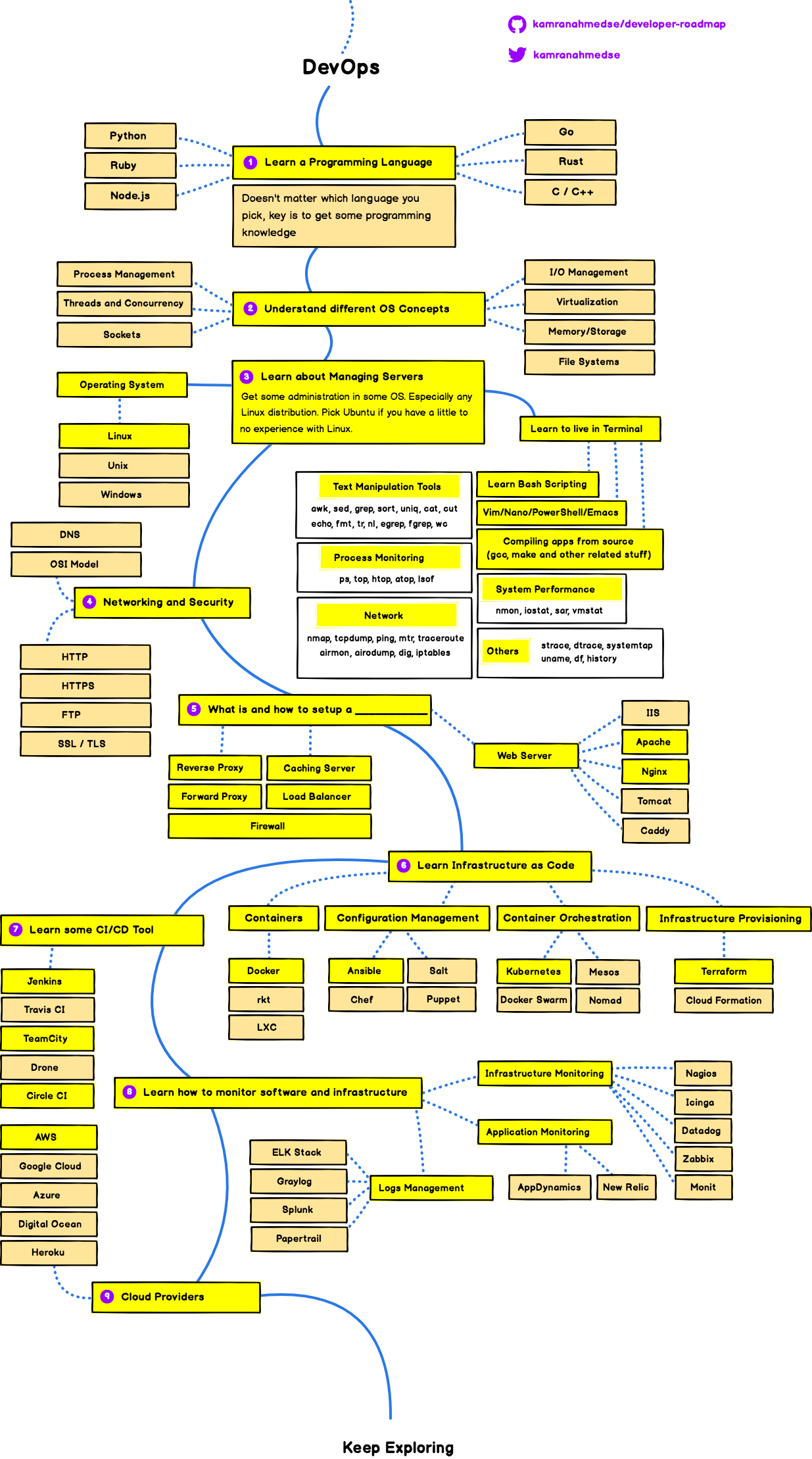
DevOps Roadmap

DevOps Roadmap

🚦 Wrap Up

If you think any of the roadmaps can be improved, please do open a PR with any updates and submit any issues. Also, I will continue to improve this, so you might want to watch/star this repository to revisit.

🙌 Contribution

Have a look at contribution docs for how to update any of the roadmaps

  • Open pull request with improvements
  • Discuss ideas in issues
  • Spread the word
  • Reach out with any feedback Twitter URL

Sponsored By

License

License: CC BY-NC-SA 4.0

About

Roadmap to becoming a web developer in 2019

Resources

Contributing

Stars

Watchers

Forks

Packages

 
 
 

Contributors