PatternFly Java is a 💯 Java implementation of PatternFly without any JavaScript dependencies. Its goal is to provide an easy-to-use, elegant, and efficient API to build complex web applications with PatternFly in Java. PatternFly Java integrates with and builds upon Elemento's builder API. It works with both GWT and J2CL. The following code snippet gives a taste of what PatternFly Java looks like:
body().add(page()
.addSkipToContent(skipToContent("main-id"))
.addMasthead(masthead()
.addToggle(mastheadToggle())
.addBrand(brand("/assets/your-logo.svg"), "/home"))
.addSidebar(sidebar()
.addBody(sidebarBody()
.addNavigation(navigation(flat)
.addItem(navigationItem("get-started", "Get started", "/get-started"))
.addItem(navigationItem("get-involved", "Get involved", "/get-involved")))))
.addMain(pageMain("main-id")
.addSection(pageMainSection()
.light()
.add(textContent()
.add(title(1, "PatternFly - Java"))
.add(p()
.add(a("https://github.com/patternfly-java/patternfly-java", "_blank")
.textContent("PatternFly Java"))
.add(" is a 💯 Java implementation of ")
.add(a("https://www.patternfly.org/", "_blank")
.textContent("PatternFly"))
.add(" without any JavaScript dependencies based on GWT/J2CL and ")
.add(a("https://github.com/hal/elemento", "_blank")
.textContent("Elemento"))
.add("."))))));PatternFly Java aims to provide almost complete support for all components, charts, extensions, and layouts. To see it in action, head over to the showcase. It demonstrates all currently supported components and layouts. To get all the details about using PatternFly Java, look at the API documentation.
PatternFly Java is available on Maven Central. The easiest way is to import its BOM
<dependencyManagement>
<dependencies>
<dependency>
<groupId>org.patternfly</groupId>
<artifactId>patternfly-java-bom</artifactId>
<version>0.2.11</version>
<type>pom</type>
<scope>import</scope>
</dependency>
</dependencies>
</dependencyManagement>and add a dependency to either
<dependency>
<groupId>org.patternfly</groupId>
<artifactId>patternfly-java-gwt</artifactId>
<type>gwt-lib</type>
</dependency>or
<dependency>
<groupId>org.patternfly</groupId>
<artifactId>patternfly-java-j2cl</artifactId>
</dependency>depending on your stack. If you're using GWT, inherit from org.patternfly.PatternFly:
<module>
<inherits name="org.patternfly.PatternFly"/>
</module>PatternFly Java has no JavaScript dependencies. Everything necessary is included in the code base for both GWT and J2CL. However, Patternfly Java does not come with stylesheets. You are expected to include or bundle the necessary stylesheets yourself. Take a look at the PatternFly getting started guide for more information.
You can also take a look at the code of the showcase for GWT and J2CL to see how to set up and use PatternFly Java.
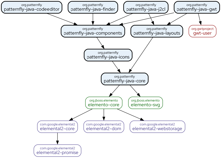
PatternFly Java consists of these Maven modules (a-z):
| Module | Description |
|---|---|
| patternfly-java-bom | Bill of materials |
| patternfly-java-codeeditor | PatternFly codeeditor |
| patternfly-java-components | PatternFly components |
| patternfly-java-core | Core PatternFly Java classes |
| patternfly-java-finder | PatternFly Java Finder extension |
| patternfly-java-gwt | PatternFly Java for GWT |
| patternfly-java-icons | PatternFly Java icons |
| patternfly-java-j2cl | PatternFly Java for J2CL |
| patternfly-java-layouts | PatternFly Java layouts |
Here’s the dependency graph of these maven modules and its external dependencies:
PatternFly Java integrates with and builds upon Elemento's builder API. Static factory methods are used to create the components, and public instances methods add child elements and modify the component.
In general, the API for a component can be classified into these groups:
These methods are used to create a component. They are usually named after the component, are overloaded to accept required and optional arguments, and return an instance of the newly created component:
Button button1 = button("Click me!");
Button button2 = button("PatternFly", "https://www.patternfly.org");These methods add subcomponents to a main component. They are usually called add<SubComponent>() and return the main component so that the method call can be chained with other methods.
Dropdown dropdown = dropdown()
.addToggle(menuToggle("Dropdown"))
.addMenu(menu()
.addContent(menuContent()
.addList(menuList()
.addItem(actionMenuItem("item-0", "Action"))))))These methods modify the current component. They return the current component so that the method call can be chained with other methods.
Card card = card()
.flat()
.rounded()
.large();These methods set ARIA-related attributes in the component. They're usually named aria<Attribute>() and return the component so that the method call can be chained with other methods.
Navigation navigation = navigation(flat)
.ariaScrollBackLabel("← back")
.ariaScrollForwardLabel("→ forward");These methods add event handlers for various event to the component. They are usually named on<Event>(), accept an event handler, and return the component so that the method call can be chained with other methods. PatternFly Java defines some common event handlers that are reused in all components. In some cases, components also use specific event handlers that only apply to the component.
Drawer drawer = drawer().id("drw")
.onToggle((e, c, expanded) -> console.log("Drawer expanded: " + expanded));These methods do something with the component or return a value, a property or some other kind of information. They return either void or a value/property.
Switch switch_ = switch_("id", "name");
boolean value = switch_.value();The best way to experience the API is to take a look at the code snippets of the various components and layouts in the showcase.
PatternFly Java comes with predefined icons for
- FontAwesome brand (fab)
- FontAwesome regular (far)
- FontAwesome solid (fas) and
- PatternFly icons (patternfly)
There are static factory methods in IconsSets to easily use these icons. The icons are returned as instances of the PredefinedIcon class, which is essentially an instance of an SVG builder and allows easy customization of the returned icon.
Components that support icons usually implement the interface WithIcon or WithIconAndText and thus use a common API.
import static org.patternfly.component.IconPosition.start;
import static org.patternfly.icon.IconSets.fas.book;
import static org.patternfly.icon.IconSets.fas.cube;
import static org.patternfly.icon.IconSets.fas.flag;
import static org.patternfly.icon.IconSets.fas.globe;
import static org.patternfly.icon.IconSets.fas.plusCircle;
import static org.patternfly.icon.IconSets.patternfly.key;
DescriptionList dl = descriptionList()
.addGroup(descriptionListGroup()
.addTerm(descriptionListTerm("Name").icon(cube()))
.addDescription(descriptionListDescription("Example")))
.addGroup(descriptionListGroup()
.addTerm(descriptionListTerm("Namespace").icon(book()))
.addDescription(descriptionListDescription()
.add(a("#").textContent("mary-test"))))
.addGroup(descriptionListGroup()
.addTerm(descriptionListTerm("Labels").icon(key()))
.addDescription(descriptionListDescription("example")))
.addGroup(descriptionListGroup()
.addTerm(descriptionListTerm("Pod selector").icon(globe()))
.addDescription(descriptionListDescription()
.add(button().iconAndText(plusCircle(), "app=MyApp", start)
.inline().link())))
.addGroup(descriptionListGroup()
.addTerm(descriptionListTerm("Annotation").icon(flag()))
.addDescription(descriptionListDescription("2 annotations")));See also the PatternFly website about icons to get an overview of the available icons.
PatternFly Java aims to provide almost complete support for all components, charts, extensions, and layouts. The following issues show how many components, charts, extensions, and layouts have already been implemented.
PatternFly Java is still under development. The API might change, and things might not work as expected. Please give it a try and share your feedback. Join the chat, enter the discussions or use the GitHub issues to report bugs or request new features.
Of course, you're welcome to contribute to PatternFly Java. If you like what you're seeing, leave us a star!
